《黑暗之魂3》中洋葱骑士的全名叫杰克巴尔多,是来自卡塔利纳的重甲骑士,很多玩家都不太清楚这个骑士的剧情具体有什么,今天小编就给大家带来玩家“Rkuu-”分享的洋葱骑士全剧情一览,一起来看看吧。

洋葱骑士全剧情一览
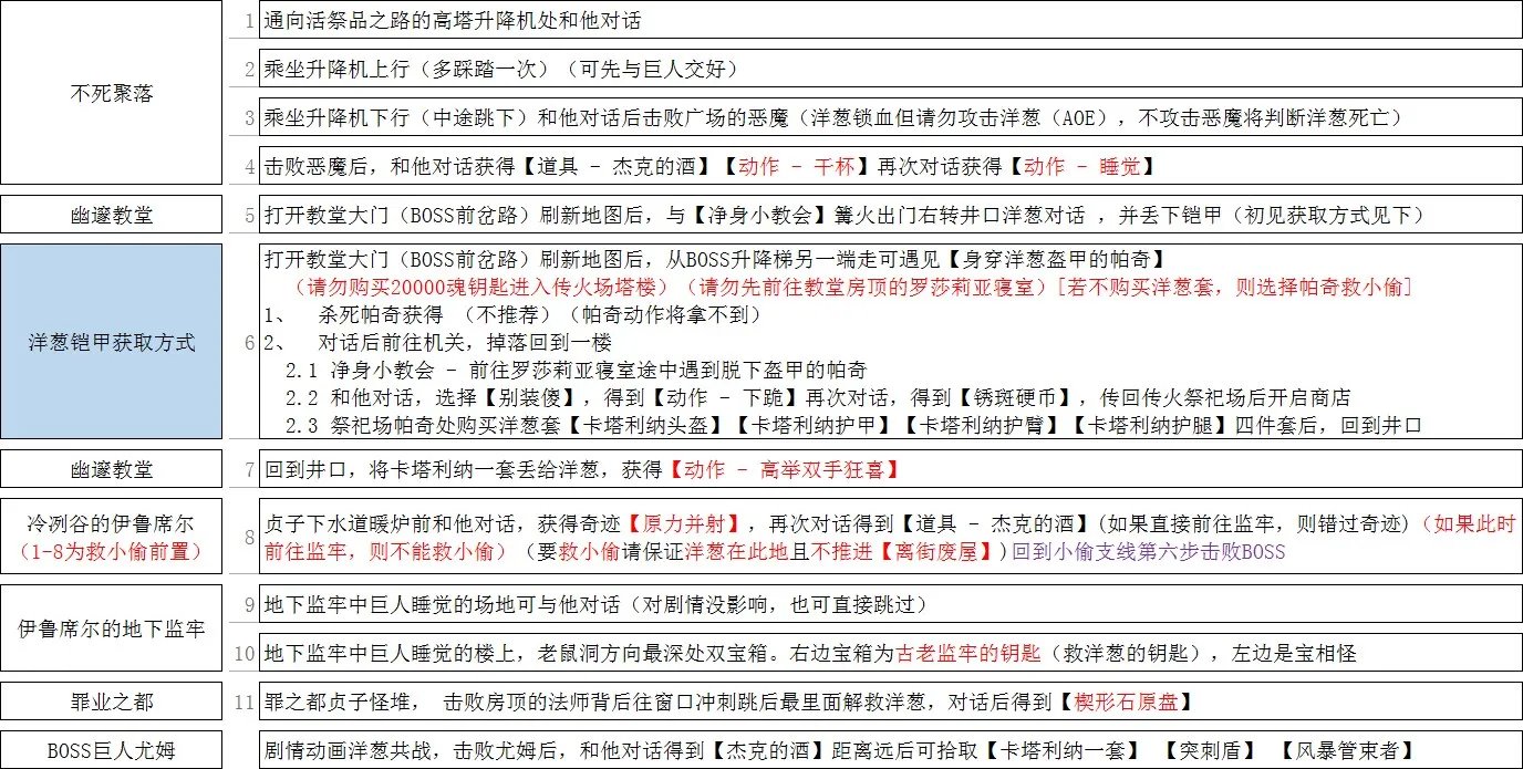
剧情如下图
点击图片即可查看大图

相关攻略:不屈的帕奇全剧情一览
本文内容来源于互联网,如有侵权请联系删除。
《黑暗之魂3》中洋葱骑士的全名叫杰克巴尔多,是来自卡塔利纳的重甲骑士,很多玩家都不太清楚这个骑士的剧情具体有什么,今天小编就给大家带来玩家“Rkuu-”分享的洋葱骑士全剧情一览,一起来看看吧。

洋葱骑士全剧情一览
剧情如下图
点击图片即可查看大图

相关攻略:不屈的帕奇全剧情一览
本文内容来源于互联网,如有侵权请联系删除。