2018年河北省可以考幼师证、小学教师证、初级中学教师证、高级中学教师;笔试考试时间是2018年11月3日;要求考生的户籍或者人事关系在当地,学历符合报考条件才有资格报考。
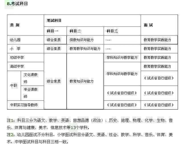
幼师证笔试考试科目:《综合素质》《保教知识与能力》
小学教师证笔试考试科目:《综合素质》《教育教学知识与能力》
初级中学教师证笔试考试科目:《综合素质》《教育知识与能力》《学科知识与教学能力》
中等职业教师证笔试考试科目:《综合素质》《教育知识与能力》《专业知识与教学能力》
高级中学教师证笔试考试科目:《综合素质》《教育知识与能力》《学科知识与教学能力》

扩展资料:
考试对象:具有中华人民共和国国籍,户籍或人事关系在河北省(在校生在读学校所在地在河北),拟申请幼儿园、小学、初级中学、高级中学、中等职业学校和中等职业学校实习指导教师资格人员。
网报时间:2018年9月4日9:00至8日17:00
网上审核:2018年9月9日9:00至13日17:00
网上缴费:2018年9月9日9:00至14日24:00
笔试时间:2018年11月3日上午9:00-11:00,下午13:00-15:00,16:00-18:00
考试形式:本次考试所有科目均采用纸笔考试方式进行。
在校大学生报考管理:具有办学资质的中等学历层次幼儿教育类专业办学院校、普通高等学校在校三年级以上(含三年级)学生,在学校所在市报考。河北工业大学(天津)在校三年级以上(含三年级)学生,在廊坊市报考。
成绩管理:中小学教师资格考试笔试单科成绩有效期为2年,有效期内有未通过科目的考生报名时只选报未通过科目即可。
参考资料来源:
2018河北教师资格证笔试科目:

面试基本流程:
第一步:抽题。按考点安排,登录面试测评软件系统,计算机从题库中随机抽取试题,(幼儿园类别考生从抽取的2道试题中任选1道,其余类别只抽取1道试题),经考生确认后,计算机打印试题清单。
第二步:备课。考生持试题清单、备课纸,进入备课室,撰写教案(或活动演示方案)。准备时间20分钟。
第三步:回答规定问题。考生由工作人员引导进入指定面试室。考官从试题库中随机抽取2道规定问题,要求考生回答。时间5分钟左右。
第四步:试讲/演示。考生按照准备的教案(或活动方案)进行试讲(或演示)。时间10分钟。
第五步:答辩。考官围绕考生试讲(或演示)内容进行提问,考生答辩。时间5分钟左右。
第六步:评分。考官依据评分标准对考生面试表现进行综合评分,填写《面试评分表》,经组长签字确认,同时通过面试测评软件系统提交评分。
按照中小学教师资格网通知时间网上报考现场审核,笔试考试三月十一月考试提前两个月报考,面试考试五月一月考试提前两个月。

