没有用过专门的阅读书,我是从真题里复习阅读的。但我觉得复习的方法都是相通的,所以说说我自己的经验,希望能帮到楼主吧。
我对真题的使用主要分为前期精读和后期摸索技巧两个阶段。
精研部分:因为我自己的基础比较差,基础知识的复习花太多怕进度太慢,所以就用真题来补基础,用的书叫《考研真相》。说实话,这个书还挺不赖,里面的讲解真的很详细,阅读真题后面注释的单词很多,几乎把我不认识的单词标完了,不用查词典什么的简直不要太省事。后面的语法点讲的也很细致,有图有真相。

当然,能读懂阅读文章不是重点,重点是我们要在读文章的过程中摸清出题人的套路。
给大家分享两条干货:
①分析文章各段的段落结构,总结各段的段落主旨。
先分析段内每句话之间的关系,再梳理整段的结构,最后整理出整篇文章的主旨。考试中比较常见的段落结构有:总分总结构(可通过总起句和总结句判断主旨);总分结构(总起句即段落主旨);分总结构(总结句即段落主旨);因果结构(结果是判断主旨的重点);转折结构(转折部分是判断主旨的重点);让步结构(转折部分是判断主旨的重点)。
②分析真题文章的篇章结构,理清文章的行文思路。
先分析每个段落之间的关系,梳理文章的篇章结构,再理清文章的整体思路。重点关注作者是怎样引出论述对象(现象、问题、概念等),怎么展开论述的(分析现象或问题原因、提出相关建议或解决措施、解释说明概念含义),作者对此持什么观点或态度等。
在梳理文章行文思路时,逻辑关系词起着妙不可言的作用哦,学会了这些之后,就能在做题时快速get到文章的重点,找到试题和文章的关联。
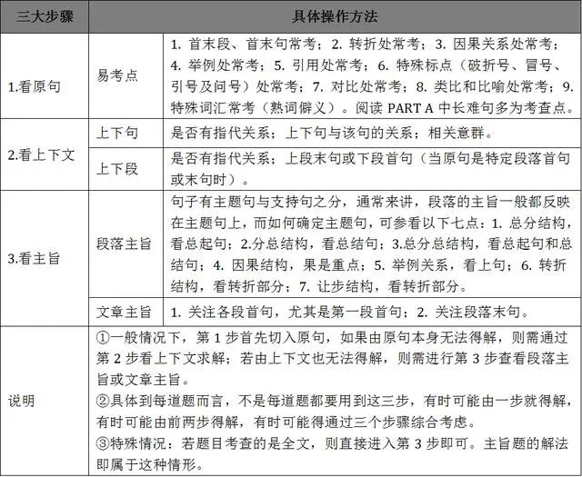
技巧部分:我相信大家对这个部分应该挺感兴趣的,毕竟阅读能顶半边天啊。闲话就不说了,仔细说一下我是怎么通过做真题总结解题技巧的。
来来来,干货一波儿~

今天的分享就到此为止吧,选择性回复评论,希望能帮到大家。
阅读在考研里面占得分数最高,阅读的练习材料最好是真题,真题最能反应考试的特征,所以考研英语的复习一定要利用好真题,真题最好能做三遍。推荐《考研真相》(英语二用《考研圣经》)适合基础不太好的人,一词一句的讲解真题原文。做好真题阅读的精读,你的阅读一定会有大幅度的提升。
